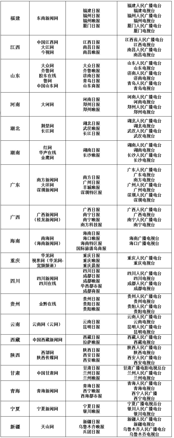
国家网信办公布可供网站转载新闻的新闻单位名单

发布者:系统管理员发布时间:2015-05-06浏览次数:167

 

      国家网信办公布可供网站转载新闻的新闻单位名单

 

 

新闻来源: 中国网信网  http://www.cac.gov.cn/2015-05/05/c_1115179188.htm

Baidu
map